Vote & Claim
xHONO is the voting token on the MangaFi platform and it can also be used to redeem HONO when available.
xHONO Utilities
1. Emission- Directing voting mechanism
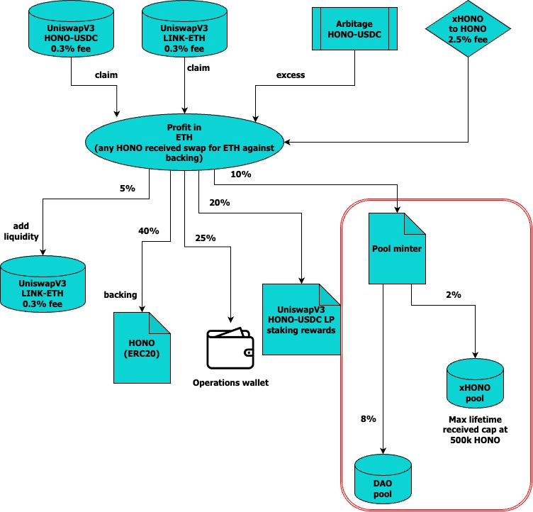
xHONO can be used to direct emissions of the pool minters. Pool minters are contracts that mint HONO for specific used cases as revenue comes in.
Master Pool Minter - Convert 10% of the incoming master revenue into HONO. 2% of which will be made available for xHONO holders to convert to HONO while 8% goes into the loan pool for future fan coin deployments.
Fan coin Pool Minters - Convert 10% of the incoming fan coin revenue into HONO. 2% of which will be made available for xHONO holders to convert to HONO while 8% is burned is increase the HONO value.
xHONO holders can stake their xHONO token to change the weightage of the Pool Minters.

HONO Pool Minter Weightage
Starting weights:
Loan pool weight - 800 (8%)
xHONO pool weight - 200 (2%)
To change the weightage, users can stake xHONO to either pool.
1 xHONO = 1 weight value
For example, the default weights for the Master Pool Minter are 200 points and 800 points for xHONO conversion and the loan pool respectively. A xHONO holder holding 600 xHONO who wishes to speed up the emission for xHONO conversion, can stake the 600 xHONO to the Master Pool Minter to set the weight for xHONO conversion from 200 to 800 points. This results in the weightage of a 800 to 800 ratio where the weights are balanced having 5% of the 10% income to go to xHONO conversion and the remaining 5% to the loan pool.
2. Directing fan coin selections
xHONO can also be used to vote and determine which fan coin projects to launch and their respective tokenomic designs.
Discussion will be highlighted in the forum and proposals will be submitted for Y holders to vote upon.
3. Conversion to HONO
As the xHONO accumulates HONO, xHONO holders can choose to convert their xHONO for HONO at a 1:1 ratio. A 2.5% fee applies to all conversions and this fee is paid in ETH in accordance to the price of HONO at the point of conversion.